Болезнь Альцгеймера (БА) стала насущной глобальной проблемой здравоохранения, затрагивающей более 50 миллионов человек во всем мире. Внеклеточное отложение бета-амилоида (Aβ) бляшек является основной патогенной причиной AD. Хотя существующие методы лечения, такие как моноклональные антитела, нацеленные на Aβ, доступны, они либо ограничены в клинической эффективности, либо чрезмерно дороги. Таким образом, крайне важно найти безопасные и экономически эффективные ингибиторы Aβ.
В декабре этого года исследовательская группа из Университета Киндай в Японии опубликовала исследование в Neurochemistry International-журнале Q1 в области нейробиологии-раскрытие защитного потенциала аргинина для мозга.

В экспериментах in vitro 1 мМ аргинин снижал агрегацию Aβ42 примерно на 80%. Обработанные фибриллы Aβ42 показали значительное уменьшение длины, с эффектами, сравнимыми с эффектами EGCG, классического ингибитора.

В экспериментах модели Drosophila пероральное введение аргинина уменьшало осаждение Aβ дозозависимым образом. Он также облегчил атрофию глаз, вызванную токсичностью Aβ, не влияя на экспрессию генов.

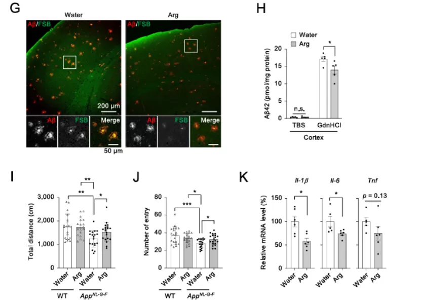
Дальнейшие эксперименты на мышах подтвердили, что длительное пероральное введение аргинина уменьшает бляшки Aβ в коре головного мозга и гиппокампе, снижает уровень нерастворимого Aβ42, улучшает поведенческие отклонения у животных и ингибирует высвобождение воспалительных факторов, таких как IL-1 и IL-6.

Аргинин (Arg)-это щелочная аминокислота, которую человеческий организм может синтезировать в небольших количествах самостоятельно. Тем не менее, ежедневный рацион-включая мясо, молочные продукты и орехи-остается его основным источником, причем взрослые потребляют примерно 4-6 граммов в день. Он может похвастаться гораздо более высокой экономической эффективностью, чем сопоставимые ингредиенты. Пищевое аргининовое сырье оценивается всего в 8-25 юаней за 100 грамм, что намного ниже, чем у EGCG, ресвератрола и других подобных веществ.
Помимо защиты мозга, аргинин предлагает несколько ключевых преимуществ:
Иммунная регуляция: Способствует высвобождению иммунных гормонов, усиливает функцию Т-клеток, повышает уровень антител и соотношение CD4/CD8, а также укрепляет общий иммунитет.
Защита сосудов: регулирует липидный обмен, снижает уровень триглицеридов и «плохого» холестерина, увеличивает «хороший» холестерин и защищает эндотелий сосудов.
Регулирование пролиферации клеток: Двунаправленно регулирует рост клеток через его метаболиты, предотвращая атеросклероз, поддерживая восстановление тканей.
Рыночный спрос растёт, а перспективы его применения широки.
Мировой рынок аргинина неуклонно растет и, по прогнозам, достигнет 840 миллионов долларов США к 2026 году. Среди секторов применения на продукты питания и пищевые продукты приходится 45%, а на средства личной гигиены и косметику-32%. Обновление спроса на потребление здоровья сделало аргинин востребованным сырьем.
Как профессиональный производитель с 20-летним опытом работы в секторе ингредиентов для пищевых добавок, Natural Field может похвастаться старшей командой R & D из 32 человек и имеет более 39 национальных патентов. Наша продукция экспортируется в более чем 100 стран мира, обслуживая известные бренды, такие как Nestlé и LG.
Используя передовые технологии липосомальной доставки, мы можем значительно повысить биодоступность аргинина. Мы предоставляем высокочистое, стабильное и надежное аргининовое сырье вместе с индивидуальными решениями. Если вы разрабатываете продукты в секторах здоровья мозга, иммунной поддержки или функциональных продуктов питания, обращайтесь к нам и объединитесь, чтобы воспользоваться новыми возможностями на рынке здравоохранения!