В сфере кишечного микробиома Akkermansia mucinifila (сокращенно бактерии Akk) уже давно отмечается как «звездный пробиотик». Тем не менее, недавнее исследование исследовательской группы из Университета Цинхуа, опубликованное в Nature Microbiology, показало потрясающее «изменение роли» для этого так называемого «кишечного опекуна»-показывая, что при определенных иммунных условиях, казалось бы, безобидные бактерии Akk могут превращаться в сообщника патогенов. скрытое обострение эскалации кишечных инфекций. Как разворачивается эта драма «двойного агента» в микробном мире?

Название Akkermansia muciniphila-или «бактерии Akk» для краткости-уже намекает на его уникальную стратегию выживания: этот «любящий муцин» микроб полагается в первую очередь на муцин, основной компонент кишечного слоя слизи, в качестве источника пищи. Далеко не являясь разрушителем кишечника, этот «пожиратель слизи» действует как специальный кишечник, играя несколько ключевых ролей в поддержании пищеварительного здоровья:
Разрушая муцин, бактерии Akk постоянно стимулируют эпителиальные клетки кишечника восстанавливать себя и выделять больше слизи, активно восстанавливая и поддерживая оптимальный барьер слизистой оболочки кишечника-защитный слой, который защищает кишечник от вредных захватчиков.
Благодаря метаболизму муцина он производит полезные побочные продукты, такие как бутират, короткоцепочечную жирную кислоту, которая служит прямым источником энергии для клеток кишечника. Эти метаболиты также помогают регулировать энергетический метаболизм организма, связывая здоровье кишечника с общей метаболической эффективностью.
Бактерии Akk напрямую общаются с иммунными клетками, точно настраивая интенсивность воспалительных реакций. Это взаимодействие обеспечивает хрупкое равновесие в местной иммунной системе кишечника, предотвращая как чрезмерное воспаление, так и иммунное пренебрежение.
Усиливая физический барьер слизи, бактерии Akk создают надежный щит, который блокирует токсины и патогены от проникновения в кишечную оболочку и попадания в кровоток, усиливая первую линию защиты кишечника.
Эта многофункциональная роль-питание слоя слизи, восстановление кишечника, регулирование иммунитета и поддержка обмена веществ-укрепила давний статус бактерий Akk как «звездного пробиотика» и культового символа здоровья кишечника.
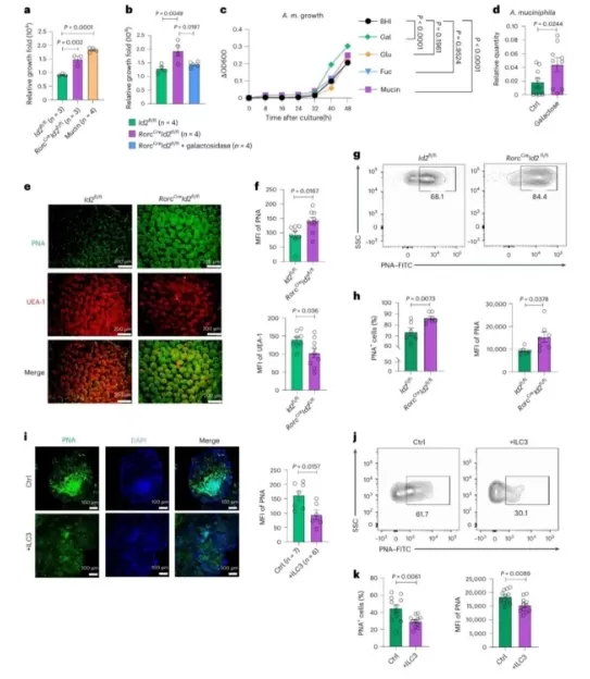
История приняла драматический оборот, когда исследователи наблюдали необычно тяжелые кишечные инфекции в модели, лишенной иммунных клеток ILC3-парадокс, который обнаружил скрытую темную сторону бактерий Akk.
В здоровом кишечнике иммунные клетки ILC3 действуют как «охранники кишечного патруля», непрерывно секретируя цитокин. Эта молекула действует как защитное покрытие для эпителиальных клеток кишечника, выполняя две ключевые функции:
· А. Усиление физического барьера: увеличивая фукозилирование, он создает гладкую поверхность слизистой оболочки, которая непосредственно блокирует патогенные бактерии от прилипания к подкладке кишечника.
· Б. Метаболический контроль: он точно регулирует уровни галактозилирования, ограничивая источники углерода, доступные для чрезмерного роста бактерий Akk, контролируя их популяцию.
Без элементов ILC3 эта тонко настроенная система разрушается, вызывая опасный каскад:
1. Неконтролируемое распространение: Галактозилирование в клетках кишечника скачет, обеспечивая бактерии Akk «неограниченным буфетом» питательных веществ. Это заставляет их население взрываться экспоненциально.
2. Производство токсичного метаболита: заросшие бактерии Akk начинают наводнять кишечник сукцинатом, короткоцепочечной жирной кислотой, которая оказывается вредной на высоких уровнях:
· А. Микросреда: снижает pH кишечника, создавая идеальную среду для патогенов, таких как Citrobacter rodentium, для колонизации и размножения.
· Б. Активация патогенов: сукцинат напрямую включает патогенные гены, включая факторы вирулентности Tir (адгезин) и Ler (регулятор острова патогенности). Это повышает способность патогенов прилипать к клеткам кишечника и выделять токсины.
Это «доброе намерение гОдна неправильная «цепная реакция» превращает бактерии Akk из защитника кишечника в молчаливого сообщника патогенов, экспоненциально усиливая тяжесть инфекции и риск.
Это исследование впервые раскрывает сложный механизм, управляющий динамическим равновесием между иммунной системой хозяина и кишечной микробиотой-тонкий танец, который определяет, действуют ли бактерии как союзники или противники.
Иммунные клетки ILC3 → Secret IL-22 цитокин → Подавляют галактозилирование клеток кишечника → Ограничивают чрезмерный рост бактерий Akk → Сохраняют стабильность слоя слизистой оболочки
Дефицит ILC3 → Недостаточно IL-22 → Неконтролируемое галактозилирование → Размножение взрывоопасных бактерий Akk → Чрезмерная секреция сукцината → Повышенная вирулентность патогена
Это открытие разрушает общепринятое мнение о том, что «пробиотики универсально полезны», доказывая, что роль микроба полностью зависит от иммунного контекста хозяина. Как и виды в экосистеме, нерегулируемое доминирование одного бактериального штамма-даже «полезного»-может склонить чашу весов, нарушая общий гомеостаз кишечника.

ILC3s регулируют гликозилирование кишечника для ограничения распространения бактерий Akk
Это исследование не уменьшает пробиотический потенциал бактерий Akk, но служит важным напоминанием: истинное здоровье кишечника заключается в понимании контекстно-зависимой природы наших микробных союзников. Вот что это означает для управления здоровьем кишечника:
Поддержание нормальной функции иммунных клеток, таких как производство защитных цитокинов, более важно, чем просто добавление пробиотиков. Надежная иммунная система действует как «проводник» кишечной микробиоты, гарантируя, что полезные бактерии, такие как Akk, остаются в своей защитной роли, а не переходят во вредное состояние.
Кишечные бактерии не работают в вакууме-их эффекты зависят от вашей уникальной иммунной среды. Обычная оценка иммунных маркеров (например, уровней) наряду с профилированием микробиома может помочь адаптировать вмешательства: то, что повышает здоровье кишечника для одного человека, может иметь неприятные последствия для человека с иммунной дисфункцией.
Здоровье кишечника-это трехстороннее сотрудничество между иммунными клетками, эпителиальными клетками кишечника и микробиотой. Нарушения в любом компоненте-будь то снижение активности ILC3, ослабленный барьер слизистой оболочки или неконтролируемый бактериальный разрастание-могут вызвать каскадные проблемы. Выращивание этой деликатной экосистемы требует целостного подхода, а не просто нацеливания на отдельных микробов.
Когда мы переосмысливаем «двойственный пробиотик», которым являются бактерии Akk, урок ясен: истинное здоровье кишечника начинается с уважения сложности этой внутренней экосистемы. Вместо того, чтобы гоняться за решениями «одного размера для всех», приоритет иммунной устойчивости-собственной способности организма регулировать микробные взаимодействия-может быть ключом к гармоничному сосуществованию между нашими клетками и их микробными партнерами.
Как ваш кишечный микробиом взаимодействует с вашей иммунной системой?Следуйте за естественным полем, профессионаломИнгредиенты для поддержки иммунитетаПроизводитель, за последние передовые исследования в области здоровья кишечника и присоединяйтесь к нам в разгадке тайн микробиома человека!